Governança
Considerada como a combinação de processos e estruturas implantadas pela alta administração, para informar, dirigir, administrar, avaliar e monitorar atividades organizacionais, a Governança tem o propósito de melhorar o desempenho organizacional, contribuir para a redução dos riscos, alinhar as ações à estratégia do Sistema CFC/CRCs e prestar contas das atividades desenvolvidas para a sociedade.
Nesse sentido, a Política de Governança no âmbito do Sistema CFC/CRCs está estabelecida na Resolução CFC nº 1.783, aprovada em 11 de dezembro de 2025, com o objetivo de direcionar e monitorar as estratégias, políticas e planos institucionais, alinhando as ações às necessidades das partes interessadas, de modo a assegurar o alcance dos objetivos e a prestação de serviços de qualidade; aperfeiçoar os controles internos e implementar a gestão de risco aos processos e procedimentos de trabalho, garantindo sua eficácia e melhoria no desempenho das atividades; promover a comunicação aberta, voluntária e transparente, fortalecendo a participação social e o acesso público à informação, entre outros.
Os princípios fundamentais estabelecidos pela Resolução são transparência, ética, eficiência, integridade, equidade e accountability; sendo, este último, compreendido como o conjunto de boas práticas adotado pelas organizações públicas e pelos indivíduos que as integram, os quais evidenciam sua responsabilidade por decisões tomadas e ações implementadas, incluindo a salvaguarda de recursos públicos, a imparcialidade e o desempenho das organizações.
O acompanhamento e desenvolvimento das atividades é realizado pela Comissão de Integridade, Gestão da Governança e Compliance do CFC, instituída pela Portaria CFC n.º 202/2024.
Vídeo explicativo sobre a Governança.
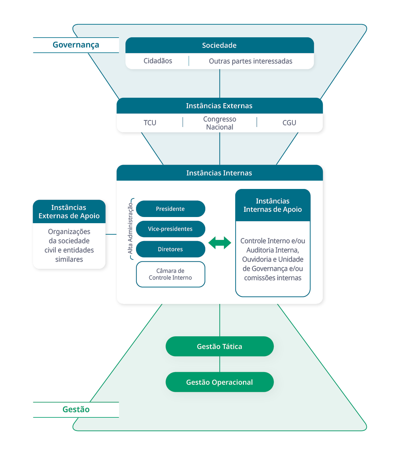
No CFC, a Governança compreende a seguinte estrutura:

Em 2018, com a finalidade de garantir que as boas práticas de governança se desenvolvessem e fossem apropriadas pelo CFC de forma contínua e progressiva, foi instituída a comissão de Gestão da Governança Organizacional do CFC.
A partir da publicação, pelo Tribunal de Contas da União (TCU) em 2020, da 3ª edição do Referencial Básico de Governança Organizacional para organizações públicas e outros entes jurisdicionados ao TCU, a comissão atualizou a identificação das práticas de governança promovidas no âmbito do CFC, considerando os componentes dos mecanismos de governança atualizados pelo Referencial, imprescindíveis para que as funções de governança (avaliar, direcionar e monitorar) sejam executadas de forma satisfatória.

Fonte: Referencial Básico de Governança Organizacional para organizações públicas e outros entes jurisdicionados ao TCU
PRÁTICAS RELACIONADAS AOS MECANISMOS DE GOVERNANÇA ORGANIZACIONAL PÚBLICA NORMATIZADAS NO CFC
Relatórios de Atividades da Comissão de Integridade, Gestão da Governança e Compliance do CFC:
- Exercício 2024
- Exercício 2023
- Exercício 2022
- Exercício 2021
- Exercício 2020
Delegação de Competências
Delegação de competência é um ato discricionário por meio do qual se atribui temporariamente a outro agente a execução de determinada competência.
Por meio dela busca-se alcançar a segregação de funções administrativas, que consiste em atribuir a pessoas diferentes as responsabilidades de autorizar e registrar transações e manter a custódia dos ativos, ou seja, separar as funções de autorização, aprovação, execução, controle e contabilização.
Com isso, o conflito de interesses e o exercício de atividades incompatíveis são evitados, reduzindo oportunidades que permitam a prática ou a ocultação de erros ou fraudes no curso normal de suas funções.
No CFC, a Portaria PRES n.º 259/2025 dispõe sobre a delegação de competências para a prática de atos relacionados a processos de contratação de obras, bens e serviços e demais atos administrativos, obedecidas as competências previstas no regimento interno e em outros atos normativos, a fim de segregar as funções administrativas e, consequentemente, propiciar maior controle e transparência aos processos e maior eficiência administrativa.
