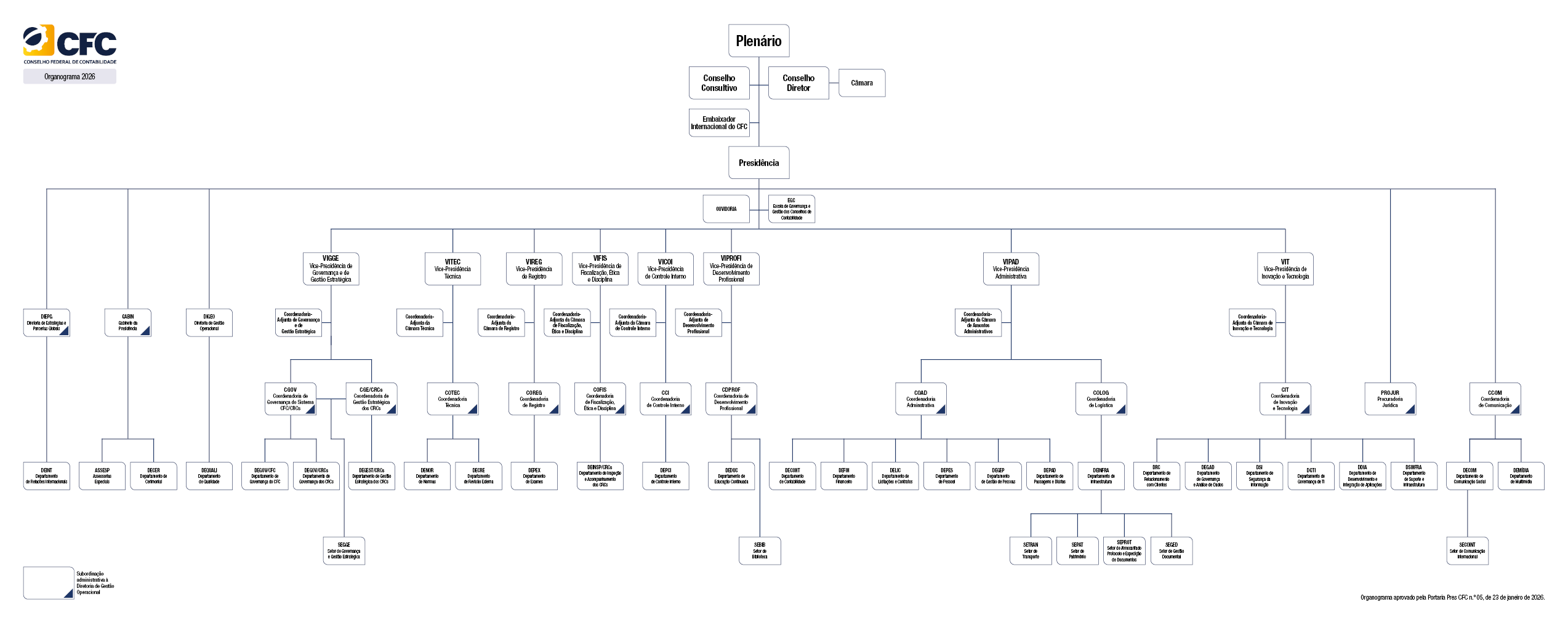
Organograma
- Home
- O Conselho
- Planejamento
- Organograma
O que são cookies?
Cookies são pequenos arquivos de texto enviados pelo site que são salvos em seu computador, tablet ou telefone quando você visita um site. Usamos os cookies necessários para fazer o site funcionar da melhor forma possível e sempre aprimorar os nossos serviços.
Alguns cookies são classificados como necessários e permitem a funcionalidade central, como segurança, gerenciamento de rede e acessibilidade. Sem eles, o site não funciona ou apresenta mau desempenho. Estes cookies podem ser coletados e armazenados assim que você inicia sua navegação ou quando usa algum recurso que os requer.
Eles contêm informações sobre a sua navegação em nossa página e retêm apenas informações relacionadas à suas preferências.
Assim, essa página consegue armazenar e recuperar os dados sobre os seus hábitos de navegação, de forma a melhorar a experiência de uso, por exemplo. É importante frisar que eles não contêm informações pessoais específicas, como dados sensíveis ou bancários.
O seu navegador armazena os cookies no disco rígido, mas ocupam um espaço de armazenamento mínimo, que não afetam o desempenho do seu computador. A maioria das informações são apagadas logo ao encerrar a sessão.
Alguns cookies serão colocados em seu dispositivo diretamente pelo nosso site - são conhecidos como cookies primários. Eles são essenciais e possibilitam a navegação em nossas aplicações e o acesso a todos os recursos; sem estes, nossos serviços podem apresentar mal desempenho ou não funcionar corretamente.
Temporários
Nós utilizamos cookies de sessão. Eles são Temporários e expiram quando você fecha o navegador ou quando a sessão termina.
Finalidade
Estabelecer controle de idioma e segurança ao tempo da sessão.
Persistentes
Utilizamos também cookies persistentes que permanecem em seu disco rígido até que você os apague ou seu navegador o faça, dependendo da data de expiração do cookie. Todos os cookies persistentes têm uma data de expiração gravada em seu código, mas sua duração pode variar.
Finalidade
Coletam e armazenam a ciência sobre o uso de cookies no site.
Outros cookies são colocados no seu dispositivo não pelo site que você está visitando, mas por terceiros, como, por exemplo, os sistemas analíticos.
Temporários
Nós utilizamos cookies de sessão. Eles são Temporários e expiram quando você fecha o navegador ou quando a sessão termina.
Finalidade
Coletam informações sobre como você usa o site, como as páginas que você visitou e os links em que clicou. Nenhuma dessas informações pode ser usada para identificá-lo. Seu único objetivo é possibilitar análises e melhorar as funções do site.
Persistentes
Utilizamos também cookies persistentes que permanecem em seu disco rígido até que você os apague ou seu navegador o faça, dependendo da data de expiração do cookie. Todos os cookies persistentes têm uma data de expiração gravada em seu código, mas sua duração pode variar.
Finalidade
Coletam informações sobre como você usa o site, como as páginas que você visitou e os links em que clicou. Nenhuma dessas informações pode ser usada para identificá-lo. Seu único objetivo é possibilitar análise e melhorar as funções do site.
PORQUE USAMOS COOKIES?
O CFC utiliza Cookies para fornecer a melhor experiência de uso, tornando nossas aplicações disponíveis no site mais personalizadas, tendo por base suas escolhas e comportamento de navegação.
Assim, buscamos entender como você utiliza nossas aplicações e ajustar o conteúdo para torná-lo mais relevante para você, além de lembrar de suas preferências.
Os Cookies participam deste processo porquanto armazenam, leem e executam os dados necessários para cumprir com o nosso objetivo.
Você pode desabilitá-los alterando as configurações do seu navegador, mas saiba que isso pode afetar o funcionamento do site.
DISPOSIÇÕES FINAIS
Para o CFC, a privacidade e confiança são fundamentais para a nossa relação com você. Estamos sempre nos atualizando para manter os mais altos padrões de segurança.
Assim, reservamo-nos o direito de alterar esta Política de Cookies a qualquer tempo. As mudanças entrarão em vigor logo após a publicação, e você será avisado caso ocorram.
Ao continuar a navegação nas nossas aplicações do site após essa mudança se tornar eficaz, você concorda com ela. Aconselhamos que você sempre verifique esta Política.
Em caso de dúvidas sobre esta Política de Cookies, entre em contato conosco pelo e-mail dpo@cfc.org.br.
Esta Política de Cookies foi atualizada pela última vez em 16/04/2021.

